各学院、各同学:
2023-2024学年第二学期网上选课定于2024年1月8日10:30分开始,本次选课按照分年级分轮次的原则进行,请各学院高度重视选课工作,指定专业负责人集中指导学生合理选课,帮助学生了解本专业学分制修业要求。本次选课工作具体通知如下:
一、选课要求
(一)全日制在校本科生(不含休学/保留学籍学生)具有选课资格;
(二)欠费学生在缴清所欠费用后具有下一轮选课资格。请同学们提前登录麻豆瓜网
缴费平台(麻豆瓜网
网上支付平台登录 (mdguaw.com) 网址://cwjf.mdguaw.com/payment)查询本人缴费情况,如有欠费请于2024年1月5日18点前缴清。(选课界面出现“禁选”字样说明该生有欠费)
二、选课时间


三、选课操作
(一)登录选课平台
本学期的选课都通过麻豆瓜网
教学管理信息服务平台即 “教务管理系统”进行,平台登录方式如下:
1.网址登录:教务管理系统登录处-教务处 (mdguaw.com)
2.微信登录:微信关注“麻豆瓜网
”公众号→校园服务→教务管理。
3.扫码登录:链接麻豆瓜网
教务处,选择“新版系统登录处”登录。

(二)具体操作路径
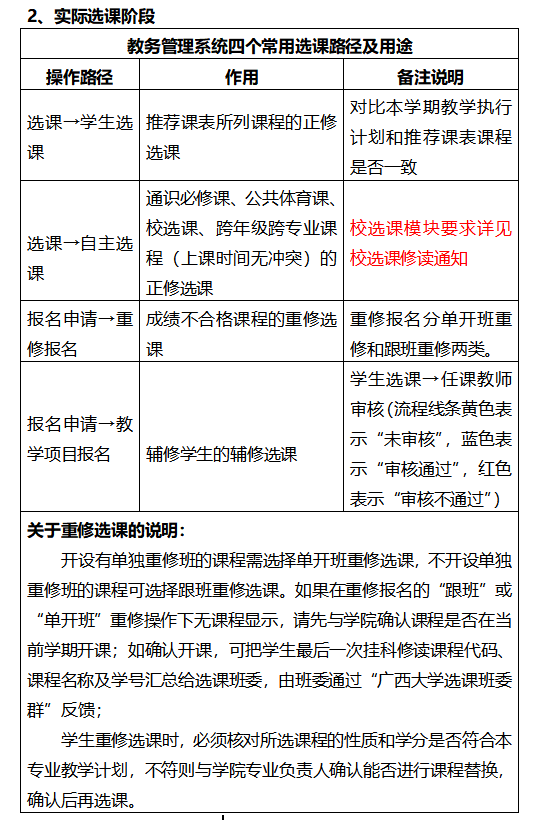
1、选课准备阶段
(1)确定选课顺序
查询学期推荐课表和教学执行计划,以专业年级教学计划为依据,明确选课顺序,按照必修课>选修课>体育课>校选课>跨专业跨年级选课或重修课的顺序进行选课。
a.操作路径:信息查询→推荐课表打印→输入“学年、学期”→单击“查询”;
b. 操作路径:信息查询→教学执行计划查看→勾选年级、专业信息最左边的“□”→课程信息→输入“建议修读学年、建议修读学期” →单击“查询”。
(2)核对配课信息
a. 操作路径:信息查询→选课名单,查询已选课程情况。确定配课课程是否为本人必修课程。



(2)公共体育课
每名同学在校期间共需要选修四门不同体育课程,每个学期只能选修一门体育课程。
(3)校选课
校选课模块要求请关注“关于2023-2024学年第二学期全校性通识选修课修读的通知”
4、加入教学班QQ群
学生选课完成后,要及时加入课程教学班QQ群。 教学班QQ群号查询路径:信息查询→网上上课地址→输入学年:2023-2024,学期:2→点击查询(教学班QQ群号显示在最后一列)。
如在该路径下查询不到教学班QQ群号,则说明该教学班任课教师未填报。学生可将课程反馈开课学院教学办,由开课学院教学办协调相关任课教师及时填报教学班QQ群号。
四、其他事项
(一)2024届预计毕业的学生仔细核对好个人已修学分和本专业的毕业总学分、各模块学分要求,并及时选修相应的课程,避免出现因缺修学分导致不能按时毕业的情况。
(二)麻豆瓜网
选课班委群群号: 群1:965109723,群2:678422672)。由于群人数受限,每个班级只接受一位班委加入,请班委备注专业班级及名字后再提交入群申请。
(三)未尽事宜,全校性通识选修课(简称“校选课”)可咨询教学管理岗(电话3233654),其他课程可咨询教务管理岗(电话: 3233004)。
教务处(教师教学发展中心)
2024年1月3日